○智頭町土砂災害特別警戒区域内住宅建替等事業費補助金交付要綱
平成28年12月16日
告示第322号
(趣旨)
第1条 この要綱は、智頭町補助金等交付規則(昭和48年智頭町規則第8号。以下「規則」という。)の規定に基づき、智頭町土砂災害特別警戒区域内住宅建替等事業費補助金(以下「補助金」という。)の交付について、規則に定めるもののほか必要な事項を定めるものとする。
(定義)
第2条 この要綱における用語の意義は、次に定めるところによる。
(1) 住宅 一戸建て住宅、長屋及び共同住宅をいい、店舗等の用途を兼ねるもの(店舗等の用に供する部分の床面積(建替え後)が延べ面積の2分の1未満のものに限る。)を含むものとする。
(2) 避難所 公共施設を除く集会所等をいう。
(交付目的)
第3条 本補助金は、町の区域のうち土砂災害警戒区域等における土砂災害防止対策の推進に関する法律(平成12年法律第57号)第9条の規定に基づき鳥取県知事が指定した土砂災害特別警戒区域(以下「特別警戒区域」という。)内に係る敷地において、第4条に規定する者が住宅及び避難所の建替え等(建築基準法(昭和25年法律第201号)第20条に基づく建築基準法施行令第80条の3の居室を有する建築物の構造方法の規定を満たす住宅及び避難所の建築に限る。)を行うに当たり必要となる建築構造の強化経費の一部を助成することにより、特別警戒区域内に居住する者の定住を支援することを目的として交付する。
(補助対象者)
第4条 本補助金の交付の対象となる者は、町内の特別警戒区域内における住宅及び避難所の建替え等を行う者とする。
(補助対象経費)
第5条 本補助金の交付の対象となる経費(以下「補助対象経費」という。)及び限度額は、別表とおりとする。
(補助金の算定等)
第6条 本補助金の額は、補助対象経費に10分の10を乗じて得た額(1,000円未満の端数は切り捨てる。)とし、予算の範囲内で交付する。
(1) 事業(変更)計画書(様式第1号)
(2) 収支予算(決算)書(様式第2号)
(交付決定の時期等)
第8条 本補助金の交付決定は、交付申請を受けた日から起算して、町長がその財源に充当する県の補助金の交付を申請してから当該交付の決定を受けるまでの日数に、原則として30日を加えた日数が経過する日までの間に行うものとする。
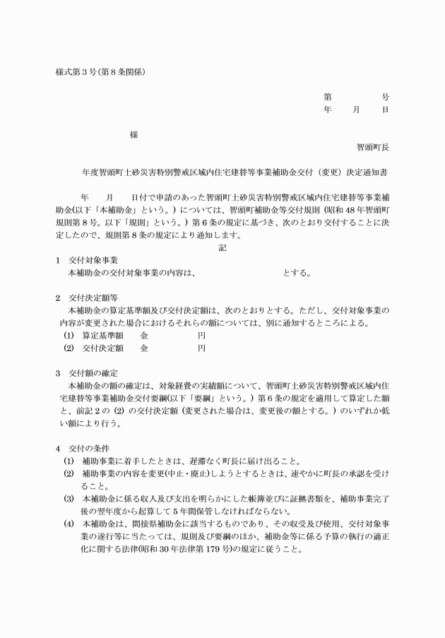
2 本補助金の交付決定通知は、様式第3号によるものとする。
(承認を要しない変更)
第9条 規則第10条の町長が別に定める変更は、次に掲げるもの以外の変更とする。
(1) 本補助金の増を伴う変更
(2) 事業実施場所の変更
(3) その他事業内容に重大な影響を及ぼす変更
2 第8条第1項の規定は、変更等の承認について準用する。
(書類の提出部数)
第11条 規則及びこの要綱の規定により町長に提出する書類は、正本1部及び副本2部とする。
(雑則)
第12条 規則及びこの要綱に定めるもののほか、補助金の交付について必要な事項は、町長が別に定める。
附則
この要綱は、平成28年12月16日から施行する。
別表(第5条関係)
1補助事業 | 2補助対象経費 | 3補助対象経費限度額 |
特別警戒区域内における住宅及び避難所の建替え等(住宅の建替え等を行う者以外が居住する長屋及び共同住宅に係るものを除くこととし、特別警戒区域に係る住宅に居住していない者が住宅の建替え等を行うものにあっては、特別警戒区域指定以前から所有し、又は借地する敷地においてやむを得ず行うものに限ることとする。) | 特別警戒区域内における住宅の建替え等のため、建築基準法施行令第80条の3に規定する構造方法を用いて強化した壁の延長に、次の基準単価を乗じて算出する額 (1) 外壁を強化した場合 59,000(円/m) (2) 外壁の外側に防護壁を設置した場合 95,000(円/m) | 1戸当たり2,000千円 |



