○職員の自家用車の公務使用に関する取扱要綱
平成17年3月31日
告示第69号
(目的)
第1条 この要綱は、職員が自家用車を公務のために使用する場合の取扱いについて必要な事項を定め、公務能率の向上とともに、服務規律の保持及び交通事故の未然防止を図ることを目的とする。
(用語の定義)
第2条 この要綱において、自家用車とは、道路交通法(昭和35年法律第105号。以下「道交法」という。)第2条第1項第9号に規定する自動車及び同項第10号に規定する原動機付き自転車で、職員又は職員と生計を一にする親族が所有(割賦販売法(昭和36年法律第159号)による割賦等で購入し所有権が留保されているものも含む。)し、かつ、職員がその取扱いに十分習熟しているものをいう。
(自家用車の使用制限等)
第3条 職員は、この要綱の規定により旅行命令権者の承認を受けた場合を除くほか、自家用車を公務に使用してはならない。
(公務使用する自家用車の登録)
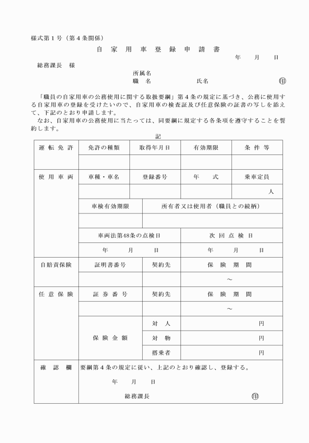
第4条 自家用車を公務に使用しようとする職員は、あらかじめ当該自家用車について自家用車登録申請書(様式第1号)を総務課長に提出し、その登録を受けなければならない。登録事項に変更が生じたときも、同様とする。
(1) 対人賠償1億円以上、対物賠償5百万円以上の任意保険契約が締結されていること。
(2) 法定点検等により整備状況が良好であること。
3 総務課長は、登録を受けた自家用車が前項に規定する要件を具備しているかどうかを随時確認しなければならない。
(1) 公共交通機関の利用が困難等で、自家用車の使用により公務能率の向上が図られると認められる次の用務。
ア 災害の発生等のため緊急を要する用務
イ 公共交通機関の利用が困難な地又は時間帯における用務
ウ 用務地が複数ある場合など、公共交通機関の利用によっては出張前後を含めた円滑な公務遂行が困難である用務
エ 効率的な用務遂行のため、自宅発又は自宅着により用務地を経由して登庁又は帰宅することが必要と認められる用務(自家用車通勤の者に限る。)
(2) 気象条件、道路条件等が自家用車の安全運転に支障がないと認められる場合における用務
(1) 運転免許を受けてから1年を経過していないこと。
(2) 過去1年以内において道交法に違反して運転免許の取消し若しくは停止の処分を受け、又は交通事故に係る刑罰に処せられていること。
(3) 傷病、過労、睡眠不足等により自家用車の運転に不適当な状態であること。
3 旅行命令権者は、複数の職員が同一用務のため同一用務地に出張する場合において、第1項の規定により自家用車を公務に使用することを承認された職員以外の職員が当該自家用車に同乗することが用務遂行上効率的であると認めるときは、同乗しようとする職員がその都度行う申請に基づき、その同乗を承認することができる。
4 公務の遂行上職員以外の者を自家用車に同乗させることがやむを得ないと認められる用務で事前に総務課長の承認を得たものについて、第1項に定める使用承認の基準に該当する場合には、旅行命令権者は、当該用務を行う職員がその都度行う申請に基づき、その同乗を承認することができる。
(1) 道交法その他の道路交通に関する法令の規定を遵守すること。
(2) 心身の状態がすぐれないときは運転を取りやめること。
(3) 整備不良による事故等の未然防止のため、自家用車の整備点検に万全を期すこと。
2 旅行命令権者は、職員が前項各号に掲げる事項を励行し、徹底するために必要な指導、監督を行うとともに、適正な運用に努めなければならない。
(旅費)
第7条 自家用車を公務に使用することを承認された職員には、智頭町職員等の旅費に関する条例(昭和年44智頭町条例第18号)に定めるところにより旅費を支給する。
2 他の職員の自家用車に同乗することを承認された職員の旅費の支給については、公用車により出張する職員の例による。
(損害賠償等)
第9条 職員が、第5条の規定に基づく承認を受けて自家用車を使用中に起こした事故により第三者に損害を与えた場合の損害賠償は、当該自家用車に係る保険で措置するものとし、これによってなお賠償すべき責めがあるときは、町が負担するものとする。
2 前項の規定により町が損害賠償を負担した場合において、職員に故意又は重大な過失があったときは、町は、当該職員に対し求償権を有するものとする。
3 町は、第1項の規定により負担する費用以外の一切の費用(保険会社の免責額、保険利用に伴う次回の保険料増加額及び自家用車の修理代等を含む。)は負担しない。
(その他)
第10条 この要綱に定めるもののほか、職員の自家用車の公務使用に関して必要な事項は、別に定める。
附則
この要綱は、平成17年4月1日から施行する。
附則(令和元年5月1日告示第114号)
この要綱は、公布の日から施行する。

