○智頭町空家等解体撤去事業費補助金交付要綱
平成31年4月1日
要綱第112号
(趣旨)
第1条 この要綱は、智頭町空家等の適切な管理に関する条例施行規則(平成31年規則第111号。以下「規則」という。)により、空家等を町の指導、勧告又は命令に従い解体撤去等行う場合について、智頭町補助金等交付規則(昭和48年規則第8号)に定めるもののほか、智頭町空家等解体撤去事業費補助金(以下「補助金」という。)の交付に関し必要な事項を定めるものとする。
(定義)
第2条 この要綱において、次の各号に掲げる用語の意義は、智頭町空家等の適正管理に関する条例に定めるところによる。
(補助対象者)
第3条 補助の対象となる者(以下「補助対象者」という。)は、次の各号に該当する者とする。
(1) 規則第5条に規定する特定空家等に認定され指導、勧告又は命令に従い空家等を解体・撤去等をする者
(2) 智頭町における町税等を滞納していない者
(3) 前号に掲げる者以外で、町長が特に必要と認める者
(4) 智頭町暴力団排除条例(平成24年3月22日条例第4号)に規定する暴力団員等でない者
(補助対象経費)
第4条 補助金の対象となる経費(以下「対象経費」という。)は、特定空家等の解体・撤去・整地に要する経費とする。
(交付申請)
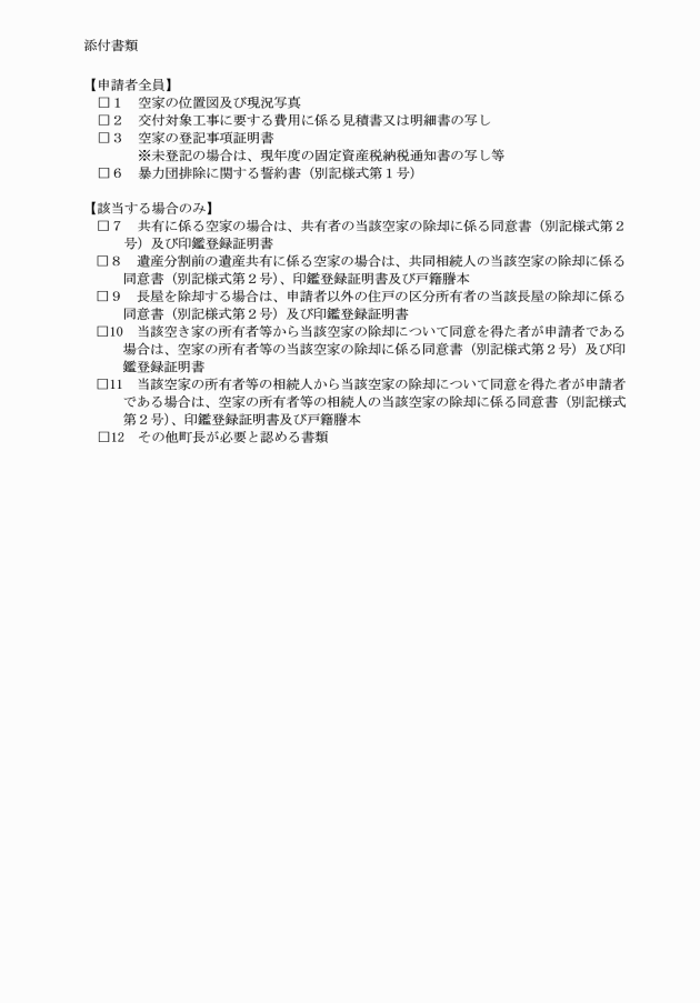
第6条 補助金の交付を受けようとする者は、補助金交付申請書(様式第1号)に必要な書類を添付して町長に提出しなければならない。
(1) 事業に要する予算の20パーセントを超えて変更しようとするとき。
(2) 事業の内容を著しく変更しようとするとき。
(3) 事業を中止し、又は廃止しようとするとき。
(実績報告)
第10条 補助対象者は、補助事業の完了後、補助金実績報告書(様式第5号)に必要な書類を添付して町長に提出しなければならない。
(補助金の返還)
第13条 町長は、補助金の交付を受けた補助対象者が次の各号のいずれかに該当するときは、補助金の交付決定を取り消し、又は補助金の全部若しくは一部を返還させることができる。
(1) 虚偽の申請をして補助金の交付を受けたとき。
(2) 補助金を、交付を受ける目的以外に使用したとき。
(3) この要綱の規定に違反したとき。
(4) その他町長が不適当と認めたとき。
(委任)
第14条 この要綱に定めるもののほか、本補助金の交付に関し必要な事項は、町長が別に定める。
附則
この要綱は、平成31年4月1日から施行する。
別表第1(第5条関係)
区分 | 補助率 | 限度額 | |
特定空家等 | 居住用住宅 | 2分の1 | 60万円 |
倉庫・蔵等 | 30万円 | ||
付属する工作物等 | |||







